浅笑轻吟梦一曲 第42页
揭秘最新聊骚群,探索社交新领域的独特魅力

揭秘最新聊骚群,探索社交新领域的独特魅力

心灵交流群的起源与背景随着互联网的普及和社交方式的多样化,人们越来越追求新鲜、有趣的社交体验。《31日心灵交流群》正是在这样的背景下应运而生,该社群活动以独特的互动形式和丰富的话题内容,迅速在小红书上受到欢迎,成为年...

最新油价调控信息解读与应对指南,初学者到进阶用户的必备指南

最新油价调控信息解读与应对指南,初学者到进阶用户的必备指南

随着全球经济的不断发展和油价波动对日常生活与企业运营影响的日益显著,掌握油价调控信息的最新动态已成为个人和企业做出明智决策的关键,本指南旨在帮助初学者和进阶用户快速获取最新油价调控信息,并学会如何应对。获取油价调控信...

31日最新笼中斗深度解析,全方位体验与特性一览无余。

31日最新笼中斗深度解析,全方位体验与特性一览无余。

随着娱乐产业的蓬勃发展,游戏市场新品层出不穷,在众多的游戏中,“笼中斗”以其独特的策略与竞技结合的游戏形式,近期推出的31日最新版本更是吸引了众多游戏爱好者的目光,我们将为大家带来这款产品的全面评测,从特性、使用体验...

31日趣淘,探索最新下载世界的奥秘

31日趣淘,探索最新下载世界的奥秘

为何选择我们?在众多应用商店中,趣淘凭借其独特的优势和特点脱颖而出,我们汇集了各类应用和游戏,无论您是在寻找生活实用工具、娱乐消遣还是工作学习软件,都能在这里找到满意的选择,我们的应用推荐系统会根据用户的偏好和行为,...

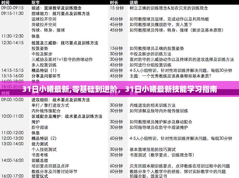
零基础到进阶,31日小曦最新技能学习指南

零基础到进阶,31日小曦最新技能学习指南

一、前言为了帮助初学者和进阶用户更好地掌握“小曦最新技能”,我们特地为您准备这份详尽的学习指南,无论您是刚开始接触这个领域的新手,还是已有一定基础的进阶用户,通过本指南的引导,您将能够轻松掌握这项技能,请跟随我们的脚...

醉驾闯岗背后的心灵觉醒与探索自然美景之旅

醉驾闯岗背后的心灵觉醒与探索自然美景之旅

那天,阳光正好,微风轻拂,我驾驶着心爱的小车,穿越城市的喧嚣,向着大自然的怀抱出发,车窗外的风景如画,令人心旷神怡,这里的“醉”,不是醉酒驾驶的冒险,而是沉醉于自然美景的陶醉。旅途中,我穿越起伏的山峦,沿途绿树成荫,...

最新摇滚风暴来袭!带你领略摇滚魅力!

最新摇滚风暴来袭!带你领略摇滚魅力!

大家好!今天我要带你们走进音乐的殿堂,一场摇滚的风暴即将席卷而来!让我们共同感受《31日摇滚最新歌曲》所带来的震撼与激情!一、开篇概览《31日摇滚最新歌曲》是全球摇滚音乐精华的大集结,涵盖了独立摇滚、另类摇滚、朋克摇...

广东揭阳最新疫情动态,全面防控,共筑健康防线

广东揭阳最新疫情动态,全面防控,共筑健康防线

揭阳疫情概况截至最新数据,广东揭阳地区的疫情呈现严峻态势,新增确诊人数、无症状感染者和密切接触者数量均有所上升,为确保人民群众的生命安全,揭阳市政府已经采取了一系列措施加强疫情防控。最新防控动态1、社区管理:各级社区...

31日征信逾期背后的波折与友情的温暖力量

31日征信逾期背后的波折与友情的温暖力量

故事要从一个月前的某个早晨说起,那天,由于一些突发情况,小明错过了信用卡的还款日期,导致征信逾期,尽管银行方面给予了宽限期,但他内心难免感到不安,每当他收到银行的提醒短信时,都会感到一丝压力,幸运的是,他有一群始终如...

最新黄金规定下的心灵之旅,与自然美景的奇缘之旅

最新黄金规定下的心灵之旅,与自然美景的奇缘之旅

随着阳光洒满金黄的大地,我们迎来了一个与自然美景的不解之缘,这次旅行,我们深入大自然的怀抱,感受她的温暖和慈爱,蓝天白云、青山绿水、茂密的森林、广袤的草原,这些都是大自然的杰作,让我们流连忘返。旅行的意义不仅仅在于欣...

Top