随着信息技术的飞速发展,嵌入式实时并行信息处理系统已成为当今科技领域的热点之一,本文将对往年12月22日推出的某嵌入式实时并行信息处理系统进行全面评测,从产品特性、使用体验、竞品对比、优缺点分析以及目标用户群体等方面展开详细阐述。
产品特性
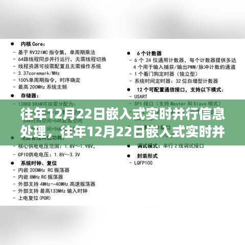
1、高性能处理能力:该系统采用了先进的处理器架构,具备强大的数据处理能力,能够实时处理多种复杂任务,满足高并发、高实时的应用需求。
2、灵活的并行计算:支持多种并行计算模式,能够充分利用多核处理器资源,提高数据处理效率。
3、丰富的接口支持:提供了丰富的硬件接口和软件接口,支持多种传感器、控制器等设备的接入,方便系统集成。
4、强大的扩展性:系统具备良好的模块化设计,支持多种功能模块的热插拔,方便用户根据需求进行定制和扩展。
5、实时操作系统:采用了实时性强的操作系统,保证了系统的稳定性和可靠性。
使用体验
1、响应迅速:在实际使用过程中,系统的响应速度非常迅速,能够实时处理各种数据,满足用户的即时需求。
2、操作便捷:系统提供了直观易用的操作界面,用户可以通过简单的拖拽、点击等操作完成各种任务配置和参数设置。
3、稳定性强:系统在实际运行中表现出很强的稳定性,长时间运行不会出现卡顿、死机等现象。
4、良好的技术支持:厂商提供了完善的技术支持服务,包括在线文档、教程、论坛等,方便用户解决问题和获取帮助。
与竞品对比
1、性能对比:与其他竞品相比,该嵌入式实时并行信息处理系统在处理性能上表现出较强的优势,特别是在处理复杂任务和大数据量时,其性能更加突出。
2、功能对比:在功能方面,该系统提供了更加丰富的功能模块和接口支持,能够满足更多用户的需求。
3、用户体验对比:在用户体验方面,该系统操作更加便捷,界面更加友好,用户在使用过程中能够感受到更加流畅的体验。
优点与缺点
优点:
1、强大的处理能力:系统具备高性能的处理能力,能够满足各种复杂任务的需求。
2、灵活的并行计算:支持多种并行计算模式,提高数据处理效率。
3、丰富的功能支持:提供了丰富的功能模块和接口支持,方便用户进行定制和扩展。
4、稳定的运行表现:系统稳定性强,长时间运行不会出现卡顿、死机等现象。
5、完善的技术支持:厂商提供了完善的技术支持服务,方便用户解决问题和获取帮助。
缺点:
1、学习成本高:由于系统提供了丰富的功能和接口支持,对于初学者来说可能存在一定的学习门槛。
2、价格较高:与其他竞品相比,该系统的价格可能较高,对于一些小型企业或个人用户来说可能存在一定的压力。
目标用户群体分析
该嵌入式实时并行信息处理系统适用于各种需要高性能数据处理的应用场景,如工业自动化、智能交通、智能制造等领域,目标用户群体主要包括企业研发部门、科研机构、高校等,这些用户群体对于数据处理的需求较高,需要系统具备强大的处理能力和灵活的配置方式。
该嵌入式实时并行信息处理系统具备强大的处理能力和灵活的配置方式,适用于各种高性能数据处理场景,在使用过程中,用户能够感受到系统的稳定性和便捷性,虽然系统价格较高,但考虑到其性能和功能优势,仍然是一款非常值得推荐的产品。
转载请注明来自无忧安证,本文标题:《往年12月22日嵌入式实时并行信息处理系统深度解析与评测报告》









蜀ICP备2022005971号-1
还没有评论,来说两句吧...